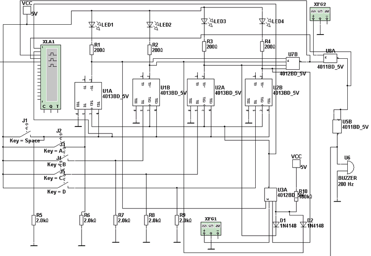
按下復位space鍵,與電源接通得到高電平,同時加到4個D觸發器的CD端,使得4個觸發器的 端輸出高電平,四個發光二極管熄滅,4輸入與非門U7B輸出低電平,U8A被封鎖,蜂鳴器不響。
由于U1A、U1B、U2A、U2B的 端均為高電平,U1A、U2B的 分別加到4輸入與非門U3A的2腳和4腳, U1B、U2A的 端經D1、D2(D1、D2、R10、VDD組成與門電路)加到U3A的5腳, 將U3A打開,由函數信號發生器XFG1產生的5KHZ的信號經反向后加到U1A、U1B、U2A、U2B的時鐘端,此時U1A、U1B、U2A、U2B具備時鐘條件。若先按下A鍵,與電源接通得到高電平,加到U1A的D端,此時 端輸出低電平,“LED1”發光,同時U1A 端輸出的低電平分兩路:一路加到U7B的9腳,使U7B輸出高電平,加到U8A上,將U8A打開,函數信號發生器XFG2產生1KHZ的信號經U8A、U5A兩次反向,加到蜂鳴器上,使蜂鳴器發出聲音。另一路加到4輸入與非門U3A的2腳,使U3A輸出高電平,同時加到U1A、U1B、U2A、U2B的時鐘端,此時U1A、U1B、U2A、U2B不具備時鐘條件,若再按下其他任何鍵時,搶答均無效,搶答器被鎖定。如要進行下一輪搶答,必須先按下復位spa ce鍵即可。
三、設計依據
4013BD為雙D上升沿觸發器集成電路,其真值表如下:
|
/SD |
/RD |
CP |
D |
Q |
/Q |
|
0 |
1 |
X |
X |
1 |
0 |
|
1 |
0 |
X |
X |
0 |
1 |
|
1 |
1 |
↑ |
0 |
0 |
1 |
|
1 |
1 |
↑ |
1 |
1 |
0 |
|
1 |
1 |
0 |
X |
Q |
/Q |
邏輯表達式:Qn+1 =D CP為↑
4011BD為雙輸入四與非門,邏輯表達式:Y= /(AB),其真值表如下:
| A | B | Y |
| 0 | 0 | 1 |
| 0 | 1 | 1 |
| 1 | 0 | 1 |
| 1 | 1 | 0 |
4012BD四輸入雙與非門集成電路,邏輯表達式:Y= /(ABCD),其真值表如下:
|
A |
B |
C |
D |
Y1 |
|
0 |
0 |
0 |
0 |
1 |
|
0 |
0 |
0 |
1 |
1 |
|
0 |
0 |
1 |
0 |
1 |
|
0 |
0 |
1 |
1 |
1 |
|
0 |
1 |
0 |
0 |
1 |
|
0 |
1 |
0 |
1 |
1 |
|
0 |
1 |
1 |
0 |
1 |
|
0 |
1 |
1 |
1 |
1 |
|
1 |
0 |
0 |
0 |
1 |
|
1 |
0 |
0 |
1 |
1 |
|
1 |
0 |
1 |
0 |
1 |
|
1 |
0 |
1 |
1 |
1 |
|
1 |
1 |
0 |
0 |
1 |
|
1 |
1 |
0 |
1 |
1 |
|
1 |
1 |
1 |
0 |
1 |
|
1 |
1 |
1 |
1 |
0 |
三、電路原理圖
五、總結
在此設計中,采用XFG1產生5KHZ的振蕩信號通過U3A作為U1A、U1B、U2AU2B(4013BD)的時鐘信號,使4013BD具備上升沿觸發脈沖,利用按鍵被按下,得到高電平加到D觸發器的D端,使得D觸發器翻轉,將其 輸出的低電平作為控制信號,控制U3A的打開與關閉,從而控制D觸發器的時鐘脈沖有無,達到控制D觸發器的打開與鎖死狀態,實現“搶答”的目的。
通過本次電路的設計,使我加深了對數字電路的理解與應用,并利用EWB軟件查看各點輸出波形,鞏固了課本上所學的知識,真正實現了學以致用的目的。


