AT89S51單片機實驗及實踐系統板(以后簡介系統板)集成多個硬件資源模塊,每個模塊各自可以成為獨立的單元,也可以相互組合,因此,可以為不同階層的單片機愛好者及單片機開發者提供不同的開發環境。要購買此實驗板請聯系qq125739409 注明"實驗板"
每個硬件模塊介紹如下:
1.繼電器控制模塊
系統板上提供了2路繼電器控制模塊,分布在系統板的最左上端區域中,輸入信號由Realy in 1和Realy in 2端口輸入分別控制兩路繼電器,繼電器控制的信號分別由最上端的兩個插針輸入和輸出。分別稱為“com1 open1 short1”,“com2 open2 short2”,由于這個兩個繼電器是單刀單擲控制,當繼電器不吸合時,“com1”和“short1”相通,“com2”和“short2”相通;當繼電器吸合時,“com1”和“open1”相通,“com2”和“open2”相通。其電路原理圖1.1所示:
2.參考電壓源模塊
在系統板上寫有“參考電壓源”區域中,是由TL431來完成參考電壓的調節,調節范圍在0-2.50V之間;主要為是系統板上需要參考電壓芯片或是為外部設備提供參考電壓,由Var Vref Out端口輸出。其電路原理圖如圖1.2所示:
圖1.2
3.三路可調電壓模塊
此模塊主要是用于提供0-5V之間的可變的模擬電壓值,即可以作為參考電壓源也可以作為模擬電壓信號。這三路是相互獨立的。分別對應著由VR1,VR2,VR3端口輸出。具體的電路原理圖如圖1.3所示:
圖1.3
4.電源模塊
電源模塊為系統板上其它模塊提供+5V電源,電源輸入有兩種方式,一種為交直流電源從電源插座輸入,輸入的電壓要求,直流輸入應大于7.5V,交流輸入應大于5V,通過7805三端穩壓器得到5V的直流電源供給系統其它模塊工作,另一種為從USB接口獲取+5V電源,只要用相應配套的USB線從電腦主機獲取+5V直流電源,在電源模塊中加有保護電路,即電路中有短路,不會對7805三端穩壓器及電腦主機電源有損害!其電路原理圖如圖1.4所示:
5.程序下載模塊
該模塊完成源程序代碼下載到AT89S51或者是AT89S52芯片中,它需要和微機上的ISP下載器軟件配合使用來完成這樣的功能。具體的電路原理圖如圖1.5所示:
6.232電平轉換模塊
232電平轉換采用MAX232芯片把TTL電平轉換成RS-232電平格式,可以用于單片機與微機通信,以及單片機與單片機之間的通信,在該系統板上提供了兩個DB9的接口,其中一個用ISP下載器模塊的程序下載接口,稱為“ISP Interface”,另一個接口為單片機與其它具有RS232接口的通信端口,稱為“Common Port”。具體的電路原理圖如圖1.6所示:
7.頻率產生器模塊
該模塊采用555芯片產生一些連續頻率的方波信號,由“WAVE GND”端口輸出,其穩定可調的頻率范圍在5KHz-100KHz之間變化。電路原理圖如圖1.7所示:
8.音頻放大模塊
該音頻放大模塊采用LM386芯片作為音頻的功率放大,音頻信號由“SPK IN”端口輸入,信號的輸出由“SPK OUT”端口輸出,只要在“SPK OUT”接一個喇叭即可。具體的電路原理圖如圖1.8所示:
圖1.8
9.模數轉換模塊
系統板上的模數轉換模塊采用ADC0809芯片,組成8路8位的A/D轉換,8路模擬電壓的輸入由IN0-IN7的端口輸入,控制ADC0809芯片工作的控制信號由“CLK OE EOC ST A2 A1 A0”端口輸入,轉換的數據從D0-D7的端口輸出。具體的電路原理圖如圖1.9所示:10.動態數碼顯示模塊
該系統中采用8位的動態數碼顯示,控制數碼顯示的數據由兩部分組成,一部分為筆段亮滅控制的信號輸入由“A B C D E F G H”端口輸入,而控制位顯示的控制信號由“S1 S2 S3 S4 S5 S6 S7 S8”端口輸入,同時該動態數碼顯示采用共陰數碼管;具體的電路原理圖如圖1.10所示:
11.四路靜態數碼顯示模塊
在該模塊中,每一路端口對應著一個具體的數碼管,具體的電路原理圖如圖1.11所示:
12.8X8點陣模塊
該系統板上提供了8X8點陣模塊,用于理解單片機是如何控制點陣數碼管的工作過程,它有兩個輸入控制端口,對于點陣數碼管有行和列之分,這兩個端口分別控制它們的行和列,“DR1-DR8”為8X8點陣模塊的行信號控制端口,“DC1-DC8”為8X8點陣模塊的列信號控制端口。具體的電路原理圖如圖1.12所示:
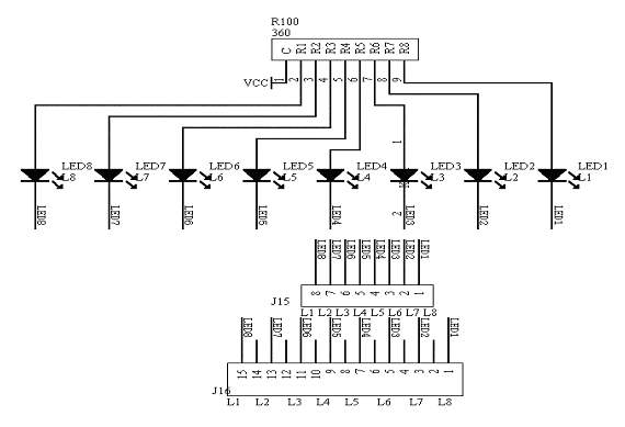
13.八路發光二極管指示模塊
該模塊采用8個發光二極管作為指示信號作用,即可以用排線來控制,也可以單個地控制每個發光二極管的亮滅,當控制信號為低電平時,發光二極管亮,為高電平時,發光二極熄滅;控制電平的輸入由“L1-L8”輸入。電路原理圖如圖1.13
14.三八譯碼模塊
在系統板上提供了三八譯碼模塊,控制譯碼器譯碼信號由“C B A”端口輸入,譯出的控制信號由“Y0-Y7”輸出。電路原理圖如圖1.14
15.串并轉換模塊
該系統板上采用了四個74LS164(移位寄存器)作為串并轉換模塊,這四路串并轉換模塊已經級連起來。串行數據從“RXD TXD”端口輸入;具體的電路原理圖如圖1.15所示:
圖1.15
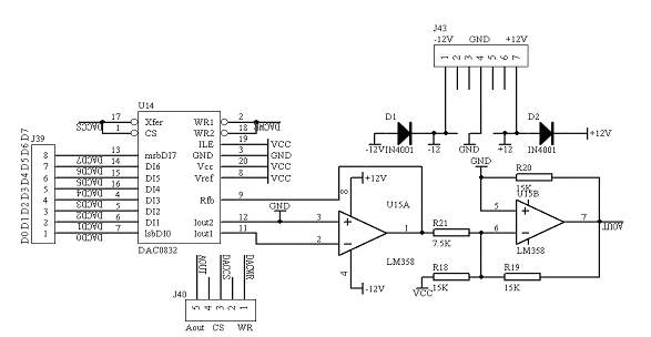
16.數模轉換模塊
系統板上的數模轉換模塊采用了8位的D/A轉換芯片DAC0832來完成數模轉換過程,DAC0832是電流輸出型D/A轉換芯片,因此,后面接有集成運放LM358來完成電流到電壓的轉換。其中的數字信號的輸入從“D0-D7”端口輸入,控制DAC0832工作的控制信號由“WR CS”端口輸入,模擬量的輸出從“AOUT”端口輸出,由于LM358工作在雙電源條件下,因此要給LM358加入±12V電壓,從“+12V GND -12V”端口加入。具體的電路原理圖如圖1.16所示:
17.單片機系統
該系統板上的單片機系統把全部的I/O端口資源提供出來,因此,在實際應用的時候,可以靈活地組合成不同的單片機應用系統,該單片機采用12MHZ晶振,具體的電路原理圖如圖1.17所示:
18.四路撥動開關模塊
開關控制信號由“K1 K2 K3 K4”端口輸出,具體的電路原理圖如圖1.18所示:圖1.18
19.分頻模塊
該系統板上的分頻電路采用2片74LS74來完成最大16分頻,輸入的時鐘信號由“CK IN”端口輸入,經過2片74LS74分頻后的信號分別由“/1 /2 /4 /8 /16”端口輸出,分別表示未分頻,2分頻,4分頻,8分頻,16分頻;具體的電路原理圖如圖1.19所示
圖1.19
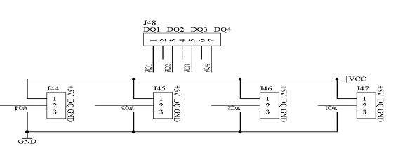
20.四路單總線模塊
為了適應新技術的需要,增加1-Wire總線接口,在本系統板上提供了四路1-Wire總線接口,數據傳輸通過“DQ1 DQ2 DQ3 DQ4”端口來完成;具體的電路原理圖如圖1.20所示:
21.二線總線模塊(I2C總線)
為了適應新技術的需要,增加了2路I2C總線接口,適用8腳的I2C總線芯片,左邊的“PIN1 PIN2 PIN3 PIN4 PIN5 PIN6”與上面的接口連接,右邊的“PIN1 PIN2 PIN3 PIN4 PIN5 PIN6”與下面的接口連接;具體的電路原理圖如圖1.21所示:
22.獨立式鍵盤模塊
鍵盤是人機通信不可缺少的部件,獨立式鍵盤是最基本的一種鍵盤方式,在本系統中提供了四個獨立式按鍵;具體的電路原理圖如圖1.22所示:23.4×4行列式鍵盤模塊
行列式鍵盤也即矩陣式鍵盤,它由行和列組成,在每個行列的交叉點上放置一個按鍵,這樣4×4行列式鍵盤共需要16個鍵盤組成;具體的電路原理圖如圖1.23所示:
圖1.23
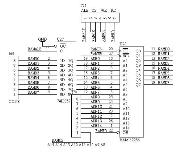
24.32KB數據存儲器模塊
為了適應大容量的數據處理的需要,在系統板上加入了32KB數據存儲器(RAM),數據總線從“D0-D7”的端口輸入,高8位地址總線從“A8-A15”端口輸入,控制數據存儲器的讀寫控制信號從“ALE CS WR RD”端口輸入,具體的電路原理圖如圖1.24所示:要購買此實驗板請聯系qq125739409 注明"實驗板"





















